高氣溫戶外作業勞工熱危害預防指引
中華民國108年1月28日勞職授字第10802000051號函訂定
一、前言:
因全球暖化造成氣候異常變化,國內外氣溫偏高時有所聞,依據衛生福利部統計資料顯示,每年戶外溫度較高季節為發生熱疾病至急診就醫之高峰期,對於經常性於戶外作業,如營造作業、馬路修護、電線桿維修或從事農事等勞動者,尤需提高警覺及強化相關預防措施。再者,諸如環境風速、空氣溫度、濕度、輻射熱、個人生理熱負荷、熱調節能力及其他外加熱壓力因子等,均為影響戶外作業勞工健康原因之一,為強化從事戶外作業勞工健康保障,預防高氣溫環境引起之熱疾病,特訂定本指引為行政指導,提供雇主危害預防之參考。
二、本指引適用對象如下:
(一) 勞工及其他受工作場所負責人指揮或監督從事勞動之人員。
(二) 自營作業者。
三、本指引用詞,定義如下:
(一) 熱指數:指透過溫度及相對濕度評估對人體造成熱壓力之指標。
(二) 熱壓力:指逾量生理代謝熱能、作業環境因子(包含空氣溫度、濕度、風速及輻射熱)及衣著量等作用,對人體所造成之熱負荷影響。
(三) 熱危害風險等級:指特定熱指數值所對應之危害風險等級。
(四) 重體力作業:指重體力勞動作業勞工保護措施標準所稱重體力勞動作業。
四、為防範高氣溫環境引起之熱疾病,保障從事戶外作業勞工健康,雇主使勞工於高氣溫環境下從事戶外作業時,應參考交通部中央氣象局發布之溫度及相對濕度資訊,依附表一找出作業現場對應之熱指數值,對照附表二評估熱危害風險等級,並依其風險等級採取對應措施。
前項所定溫度及相對濕度資訊,以作業所在地或緊鄰地區之氣象觀測站測值為準。但作業現場已設置量測裝置,並保留相關量測紀錄者,得以實際量測數值資訊進行評估。
作業期間因環境因子變動,致依第一項規定評估之熱危害風險等級提升者,雇主應即依提升後之風險等級採取對應措施。
五、雇主應依前點規定評估之熱危害風險等級,對應附表二及附表三規定,採取下列危害預防及管理措施:
(一) 實施勞工作業管理
1. 降低勞工暴露溫度
雇主應視現場作業狀況,採取下列控制措施,以降低作業勞工暴露溫度:
(1) 於環境溫度低於勞工之皮膚溫度(一般為攝氏30度)時,可使用風扇或類似裝置將風吹向勞工,以增加空氣流動或對流,使人體皮膚與環境空氣之熱交換及排汗揮發速率提高;於環境溫度高於勞工之皮膚溫度時,則避免將熱源之熱風吹向勞工。
(2) 在高氣溫戶外作業場所,應設置簡易遮陽裝置,以防止陽光直接照射或周圍地面、牆面反射之輻射熱能,避免勞工長時間之熱暴露。
(3) 適度運用細水霧或其他技術等進行灑水降溫,以加強散熱效果,降低作業環境溫度。
2. 現場巡視勞工作業情形
(1) 雇主應於作業前及作業期間指派專人定期巡視,確認各項危害預防及管理措施,並提醒勞工留意水分及鹽分攝取,隨時掌握勞工健康狀況。發現勞工有身體不適或疑似產生相關熱疾病症狀時,應立即停止作業,確認其狀況並尋求協助;必要時,應即安排就醫。
(2) 有關高氣溫戶外作業熱危害防範相關檢核項目,可參考附表四。
3. 提供適當之休息場所
為使勞工於休息時可降低體心溫度及恢復體力,雇主應依下列原則設置其休息場所:
(1) 設置於鄰近作業場所之適當位置。
(2) 設置於具備容納同一時段最大休息人數之空間。
(3) 具備適當遮陽效果,且不可因日照方向改變致無遮陽效果。
(4) 設置於具備空調、風扇等裝置或對外開放可接受外來涼爽微風之場所,並具備適當機制防止溫濕環境之氣流進入。
(5) 避免其他潛在危害,如過於接近道路、位於高噪音環境或有物體飛落之虞等處所。
(6) 提供可適度降低體溫之物品或設備,如冷水、冷毛巾或淋浴裝置等。
(7) 裝置飲水設備或提供適當之飲料,如清涼之飲用水或含電解質飲料(約攝氏10至15度,含酒精者除外);必要時,可準備食鹽,以供勞工適度補充水分及電解質(鹽分)。
4. 提供適當工作服裝
雇主應提供淺色、寬鬆、具良好吸濕性、透氣性、耐磨且穿著舒適之工作服,及通風良好之帽子或頭盔。但紫外線指數過高時,則建議穿著長袖工作服。
5. 於作業場所提供勞工充足飲用水及電解質
(1) 除第3目所定休息場所外,雇主並應於作業場所或鄰近位置準備清涼之飲用水或含電解質飲料,以利勞工取得與補充水分及電解質(鹽分)。其飲水頻率建議為每15至20分鐘一次,每次飲水150至200毫升,且需規律定期執行,而非感到口渴才補充。
(2) 對於有鹽分攝取限制之勞工,雇主應另諮詢醫師之建議,採取其他管理措施。
6. 調整勞工熱適應能力
雇主對於未曾於高氣溫環境下作業之新進勞工或已有高氣溫環境作業經驗之勞工,應視勞工原有之熱適應狀態及體適能狀況,適當調配其熱適應及熱暴露時間,其規劃原則如下:
(1) 雇主對於未曾於高氣溫環境下作業之新進勞工,第1天之熱暴露時間不可超過正常暴露時間之20%,其後每天最多可增加正常暴露時間20%之暴露時間,至達到正常暴露時間為止。
(2) 雇主對於已有高氣溫環境作業經驗之勞工,第1天之熱暴露時間不可超過正常暴露時間之50%,第2天最多可增至正常暴露時間之60%,第3天最多可增至正常暴露時間之80%,第4天則可恢復正常作業。
(3) 夏季期間戶外溫濕環境可造成作業場所溫度遽升,建議雇主於夏季來臨前針對勞工實施熱適應訓練,以確保勞工對溫濕度之變化具耐受力。
7. 調整勞工作業時間
(1) 雇主應適當分配勞工作息時間,並減少其連續作業時間,避免於高溫時段從事相關作業。雇主並應依據勞工實際作業狀況,適度調配其工作時間;必要時,應增加休息時間或頻率。
(2) 雇主可透過調整作業時段,如將作業移至清晨或傍晚等進行,以降低勞工熱暴露危害。
(3) 雇主可增加人力協助作業,調節作業速率,並限制在高氣溫環境中作業之時間長度或人數,以降低勞工熱暴露量。
8. 使用個人防護具
在行政管理及工程控制措施仍無法有效降低勞工承受之熱壓力時,再考量選用適當之個人防護具。其防護具包含冰背心、濕衣物、水冷式防護具、空氣循環式防護具等;於熱輻射高時,可選用熱反射衣物。但均應考量防護具造成之額外熱壓力影響。
(二) 實施勞工健康管理
1. 適當選配作業勞工
(1) 雇主應於實際作業開始前,針對可能遭受熱暴露之全部勞工進行個人體適能評估,並依評估結果適當安排工作。
(2) 勞工有高血壓、心臟病、糖尿病、精神病、肝疾病、消化性潰瘍、內分泌失調、無汗症及腎疾病等症狀,服用影響體溫調節、抑制排汗、利尿劑等藥劑,或肥胖、高年齡、曾經患熱疾病者,因其身體循環及調節機能較差,雇主應隨時注意勞工身體健康狀況,避免使其長時間從事高氣溫戶外作業。有疑義者,應尋求醫師之協助,並參考醫師建議,採取適當調配措施。
(3) 新進或在職勞工應配合雇主接受一般勞工體格檢查或定期健康檢查,以確認其體適能狀況。有相關病史或狀況者,並應於事前告知雇主,以進行健康管理及適當之工作調配。
2. 實施勞工個人自主健康管理
(1) 雇主應向勞工宣導保持正常生活作息、養成良好飲食習慣及充足睡眠,且不可於作業前及作業期間飲用含酒精性飲料等事項;必要時,應提供其個人健康諮詢。
(2) 勞工應配合進行自主健康管理,有身體不適之情形者,應即告知雇主,以便採取必要之因應措施,預防發生工安事故,並降低熱疾病發生。
3. 確認作業勞工身體健康狀況
(1) 雇主於作業場所應配置足夠之體溫及血壓量測裝置,並於作業前及作業期間,指派專人定期確認作業勞工之身體健康狀況。
(2) 雇主應使勞工採團隊作業(至少2人一組),作業勞工間應隨時互相注意是否有不舒服之反應,並於出現熱危害相關症狀時請求救援,彼此互相照應。
(3) 勞工身體不適時,應即通知作業夥伴,暫停作業並於陰涼處稍作休息;必要時,應立即請求醫療協助。
(三) 熱危害預防安全衛生教育訓練
雇主使勞工於高氣溫環境從事戶外作業,應針對現場主管及作業勞工定期實施下列之危害預防教育訓練,以避免熱危害發生:
1. 熱疾病之相關症狀及辨識。
2. 熱疾病預防措施,包含第4點及第5點所定危害預防及管理措施。
3. 緊急情況之急救措施與應變。
4. 熱疾病案例。
(四) 建立緊急醫療系統
1. 建立緊急應變處理機制
為利勞工發生熱疾病之緊急救護準備,雇主應於事前掌握鄰近醫院或診所之位置與聯絡方式,並建立其緊急應變聯絡及通報流程。
2. 實施急救措施
(1) 雇主應指派專人負責處理急救事件,勞工出現熱疾病相關症狀時,應立即將其移至陰涼處降溫,並作緊急處置;必要時,應立即就醫尋求專業協助。
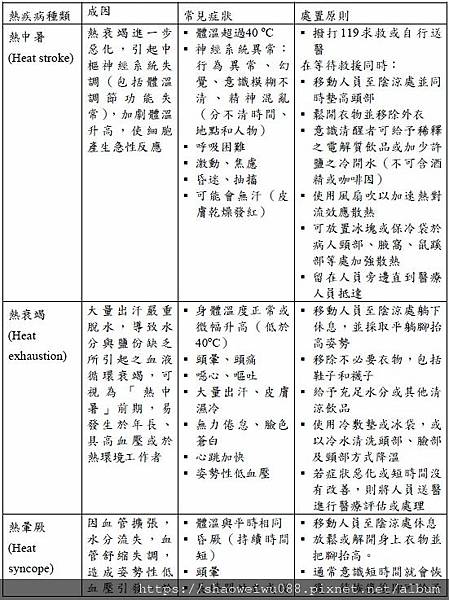
(2) 常見熱疾病症狀及處置原則,可參考附表五。
六、雇主使勞工於陽光直接照射下進行作業,或穿著不透氣厚重或抗滲透性防護衣物進行相關作業者,應將其依第4點規定評估之熱危害風險等級提升一級,並依提升後之風險等級採取對應措施。
雇主依第4點規定評估之熱危害風險等級屬最高等級者,除有緊急救援之需要外,不得使勞工從事前項所定作業。
七、雇主使勞工從事重體力作業時,應綜合考量勞工體能負荷,減少其作業時間,給予每小時至少20分鐘之充足休息,並依各熱危害風險等級,採取對應之相關措施,且應視不同風險等級適當調整作息時間。
雇主依第4點規定評估之熱危害風險等級屬最高等級者,不得使勞工從事前項所定作業。
八、鑑於個體間之熱壓力耐受度不盡相同,且尚須考量其他相關影響因子,爰除本指引所定分級及管理措施外,雇主得視需要參考其他具科學依據之相關標準或指引等內容,採取其他適當措施。
附表一、熱指數表

備註:
1. 熱指數值指依縱軸「溫度」及橫軸「相對濕度」所對應之數值。
2. 使用步驟:
(1) 查詢或量測取得溫度及相對濕度資訊:請至交通部中央氣象局網站(https://www.cwb.gov.tw/)「觀測」資料項下查詢作業所在地或緊鄰地
區之氣象觀測站測值,或於作業現場實際量測取得數值。
(2) 找出對應之熱指數值:指附表一所列之熱指數值為依縱軸「溫度」及橫軸「相對濕度」所對應數值,在查詢時,如無相對應之溫度或相對濕度值者,應以該表所列較高數值之溫度或相對濕度實施評估;舉例來說,如現場溫度及相對濕度分別為32.0oC及67%,則應以32.2oC及70%評估其熱指數值(即40.6)。
(3) 評估熱危害風險等級:依「溫度」及「相對濕度」所對應之熱指數值,由附表二不同熱危害風險等級對應之熱指數值,找出其風險等級(以前例而言為第三級)。
附表二、熱危害風險等級對應之熱指數及風險管理原則

備註:
1. 於交通部中央氣象局發布高溫資訊時,普遍均已達熱危害風險等級第三級以上,爰於該等區域及時間從事戶外作業者,應特別提高警覺,並確實依其風險等級採取相關措施。
2. 前揭高溫資訊之「高溫」指地面最高氣溫上升至36oC以上之現象,依據觀測或預測之氣溫高低與延續情形,分黃燈、橙燈、紅燈三等級(更多資訊請參考交通部中央氣象局網站,https://www.cwb.gov.tw/ ):
(1) 黃燈:氣溫達36oC以上。
(2) 橙燈:氣溫達36oC以上,且持續3天以上;或氣溫達38oC以上。
(3) 紅燈:氣溫達38oC以上,且持續3天以上。
3. 雇主使勞工於陽光直接照射下進行作業,或穿著不透氣厚重或抗滲透性防護衣物進行相關作業者,應將其依本指引第4點規定評估之熱危害風險等級提升一級,並依提升後之風險等級採取對應措施。
雇主依本指引第4點規定評估之熱危害風險等級屬最高等級者,除有緊急救援之需要外,不得使勞工從事前項所定作業。
4. 雇主使勞工從事重體力作業時,應綜合考量勞工體能負荷,減少其作業時間,給予每小時至少20分鐘之充足休息,並依各熱危害風險等級,採取對應之相關措施,且應視不同風險等級適當調整作息時間。
雇主依本指引第4點規定評估之熱危害風險等級屬最高等級者,不得使勞工從事前項所定作業。
附表三、不同熱危害風險等級對應之危害預防及管理措施表


備註:
1. 熱危害風險等級屬第一級者,雇主使勞工從事重體力作業時,應採取對應之相關措施;其他作業得視需要比照辦理。
2. 同一措施對應有不同熱危害風險等級者,應視其措施性質及內容,依不同風險等級增加執行強度(如提高頻率、增加休息時間等)。
3. 個人防護具為保護勞工之最後一道防線,於行政管理及工程控制措施無法有效降低勞工承受之熱壓力時,再考量選用。
附表四、高氣溫戶外作業危害防範措施檢核表

附表五、常見熱疾病種類及處置原則表


備註:相關資訊可參考衛生福利部國民健康署網站(https://www.hpa.gov.tw/)預防熱傷害衛教傳播專區

留言列表
