觀看原圖
相簿列表
»
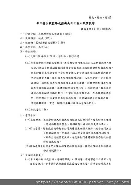
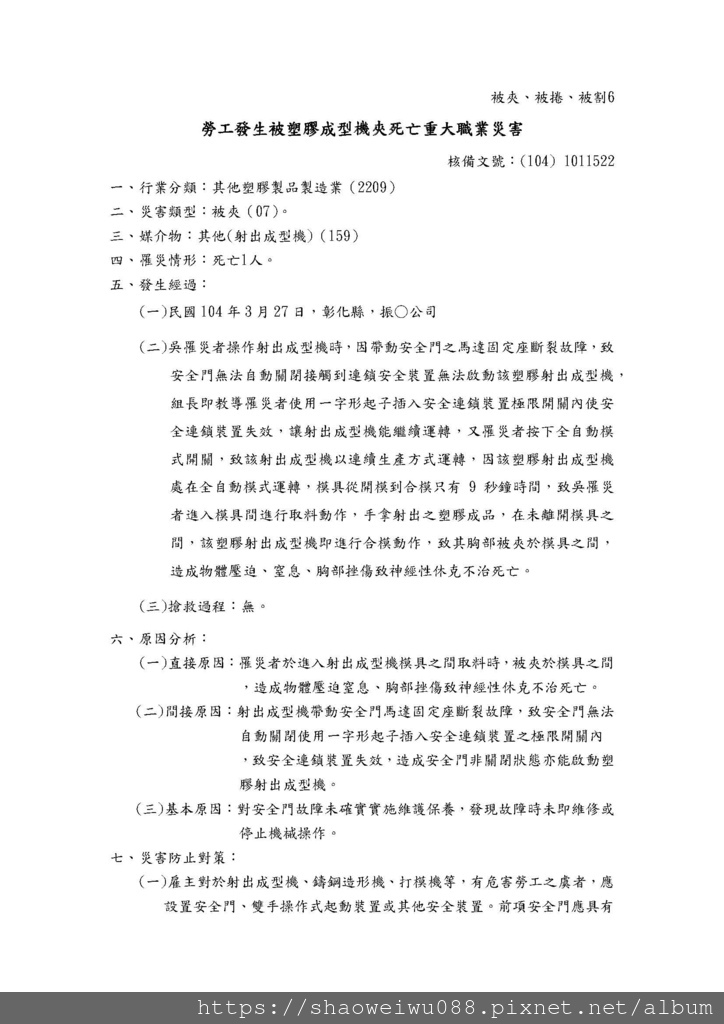
104年度營造業以外重大職災實例摘要
下一張
下一張
下一張
下一張
263 of 442
旋轉
設為相片牆主圖
設為相簿封面
編輯標題描述
刪除
標記人臉
新增文字標籤
104年度營造業以外重大職災實例摘要_頁面_263.jpg
儲存
取消
分享:
語法▼
分享連結
將此連結分享給你的朋友:
複製
此相片未開放下載
PIXNET
Facebook
Yahoo!
Google
MSN
您尚未登入,將以
訪客
身份留言。亦可以上方服務帳號登入留言
訪客身份留言將無法觀看版主回覆,建議您登入之後再留言。
請輸入左方認證碼:
看不懂,換張圖
其他選項
送出留言
Shaowei Wu
相簿
部落格
留言板
名片
所有相簿
(436)
相片資訊
本日人氣:
0
累積人氣:
0
展開
檔案大小:
267 kb
尺寸:
1654 x 2339
關閉視窗